
Job opportunity
Closing date: 16th March 2026 Interviews: 23rd March 2026 Job title: Development and
At Marches Counselling Service (MCS), we offer a counselling and psychotherapy which helps people explore and work with the dissatisfaction they feel, whether that be with themselves, their situation, or the society they move within. We hope that we can find ways of helping someone feel more comfortable ‘in their own skins’ and more able to engage with the environment in which they find themselves. This can be challenging when we need to question assumptions we make about ourselves and others, but it does open the possibility for lasting change, change which can help us create the world we wish to live in.
MCS is a charity providing professional counselling and psychotherapy for people in Hereford or elsewhere across Herefordshire who are over 18 years old.
MCS is fully accredited by the British Association for Counselling and Psychotherapy (BACP) and our counsellors have BACP accredited qualifications or are working towards them.
Our staff have developed their skills in a broad range of settings, including the NHS and the voluntary sector. Whilst we are not a service specializing in one particular area, we do have extensive experience and professional training in helping people with a wide range of problems.
We appreciate that when a client contacts us for counselling, it’s a big decision which has taken courage to pick up the phone or write an email. At the time of making that contact, the person is ready for counselling. We therefore work really hard to avoid a waiting list and to make sure they are seen as soon as possible.
We assess our client needs, issues and concerns at the first appointment with us. These are then matched to our most appropriate counsellor and types of counselling and psychotherapeutic approaches they provide.
A client can then continue to see that counsellor for as long as they and their counsellor feel is appropriate and helpful to them.
Confidentiality is vital and we will are always mindful of this all aspects of our work.
Our office in central Hereford has several therapy rooms where our therapists meet with clients.
We offer face to face assessments and sessions or they can take place online for those who have difficulty getting into Hereford. We are also developing our services further, offering face to face counselling in Bromyard, Ross and elsewhere in Herefordshire for a trial period.
Appointments are mainly available throughout the week 9-5. We also have some availability outside normal working hours.
To initiate counselling with MCS, there are a few forms to complete. Once we have received these and payment for an assessment, we will put a new client in touch with an assessor for their first appointment, typically within 2-3 weeks. There is a set fee for assessment.
The second appointment will be with the counsellor who is matched to the client and their needs. Our clients contribute towards the cost of their counselling depending on their circumstances, subsidized by some of our funders.
For more information, please contact us by emailing or calling Di or Hannah in our Hereford office between 9am and 2pm, Monday to Friday. At other hours you can leave a message on our confidential answer phone.
At MCS we understand that each person is unique so we offer numerous approaches with counsellors trained in different traditions and different therapeutic approaches.
Each person treads their own path in life, their own unique journey, and we as therapists can walk alongside them for a while.
We can assist a client in helping recognise the difficulties, offering tools which may be useful, sometimes pointing out the dangers and often helping uncover the hidden treasures which these experiences bring.
In sessions a client will be able to explore:-
We have 4 assessors and up to 21 counsellors in Hereford.
In any given month, our assessors see at least 10 new clients, and our counsellors usually see over 70 clients for up to 5 sessions each.
Clients who receive counselling us, are from Hereford, across Herefordshire, the Marches and beyond.
Clients can contact MCS themselves and self refer. We also work with other organisations helping individuals and with businesses who with the individuals consent, can refer a person to us.
Counselling sessions usually take place in Hereford, but we also provide sessions in Bromyard, Ross and elsewhere.
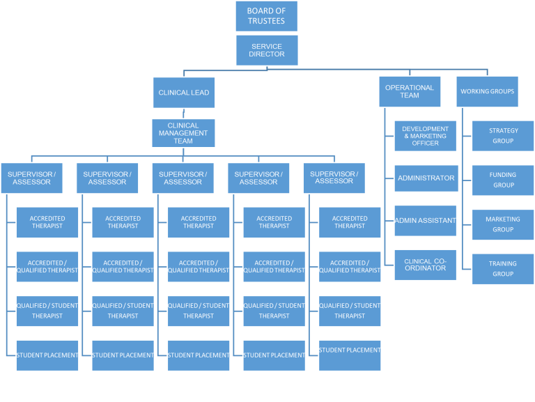
The chart indicates the roles which underlie the functioning of MCS. The overall responsibility for the governance of the organisation lies with the Trustees.
The day to day management of MCS is the responsibility of the Service Director supported by the Operational Team : Development and Marketing Officer, Administrator, Admin Assistant and Clinical Co-ordinator.
The Clinical Lead manages the Clinical Management Team of Supervisors or Assessors which oversee the client work of the therapists, ensuring the duty of care of the service is maintained, and considers issues related to clinical practice such as ethics.
Therapists are formed into multi modal supervision groups under a supervisor, where a range of experience ensures that an effective learning environment is provided for all.
The working groups involve together operational staff and therapists with an interest or expertise in that aspect of the service.
As a charity we are governed by our Trustees who contribute to the overall management and development of the service.
Our trustees are:
Tina Abbott – Chair of the Board of Trustees
Tina is a BACP Registered and Senior Accredited Psychotherapist and Senior Accredited Supervisor with over 35 years’ experience in various settings including private practice, the NHS, Further and Higher Education, and in the charitable sector. She has significant experience in service management. She currently works in private practice as a psychotherapist, supervisor, institutional consultant, and group facilitator.
Siobhan Donnelly – Deputy Chair
Graham Thomas – Treasurer
We have two new potential Trustees who we hope will join our counselling service shortly.
Meet a few of the management and administrative team members located in our Hereford office.
Katrina Preston – Service Director
Helen Palmer – Clinical Lead
Di Castle – Administrator
Hannah Clarkson – Administrative Assistant
Our staff have developed their skills in a broad range of settings, including the NHS, the voluntary sector and through life experiences. They are trained in counselling or psychotherapy and a range of therapeutic approaches.
As such, MCS has extensive experience in helping people with a wide range of problems and we can offer different forms of counselling and psychotherapy to match an individuals needs. These needs, are assessed at the first appointment with us.
How counselling and psychotherapy can help
All therapy sessions are tailored to the individuals or the couples unique needs. Counselling can help in a variety of ways.
A therapist can assist a client in helping recognise the difficulties that they may be facing. They can offer tools which may help them cope better. Helping clients to understand what might be going on and give them a fresh perspective on situations.
Our therapists use a range of therapeutic approaches, some of which are listed below.
This list is not exhaustive. Our counsellors may use other approaches when/if appropriate for you.
For further information on therapeutic approaches, see BACP’s Types of counselling and psychotherapy
A form of psychotherapy that facilitates personal discovery, healing and emotional health by combining art making and therapeutic dialogue. The “art” in art therapy is seen as a vehicle of expression. It doesn’t require for you to be an artist or consider yourself good at art. What it offers is an way of exploring your inner experience & expressing yourself. In addition to a depth understanding of the art process art psychotherapists have skills and experience similar to other therapeutic modalities such as counselling and verbal psychotherapy. Read more about art therapy from Art therapy – The British Association Of Art Therapists
A form of psychotherapy that facilitates personal discovery, healing and emotional health by combining art making and therapeutic dialogue. The “art” in art therapy is seen as a vehicle of expression. It doesn’t require for you to be an artist or consider yourself good at art. What it offers is an way of exploring your inner experience & expressing yourself. In addition to a depth understanding of the art process art psychotherapists have skills and experience similar to other therapeutic modalities such as counselling and verbal psychotherapy. Read more about art therapy from
Usually short term collaborative work which helps a person to develop new skills and coping mechanisms. The person learns how to recognise and understand how difficult thoughts and behaviours arise. They can then practise the techniques to manage their feelings and responses more successfully.
Non-directive, focusing on the client’s own values, where the client is regarded as the expert on himself. The client’s self-awareness and sense of self-worth is developed through the relationship with the counsellor. The best way out of difficulties will be one unique to the individual. The work is generally ‘Person Centred’ and will often focus on the whole of the individual’s experiences, thoughts, feelings and actions in the present. It is a route to self-development and growth.
Exploring patterns in a person’s life and how they are repeating themselves in the present. It examines the emotions which may be keeping us stuck and explores how we might change their influence. It focuses upon the relationships we have developed with ourselves and others, facilitating new understandings which give us more choice in how we move forward.
A humanistic and holistic therapy. One of its chief distinctions from more traditional Freudian analytical therapy is that it holds we have a “higher” as well as a “lower” unconscious, and that body, mind and feelings are closely connected. Through exploration of all these elements, sometimes through the use of imagery and visualisation, it is possible to understand the patterns that we find ourselves repeating and to move towards uncovering our true potential.
Helps people who are unhappy in their relationship with one another find a way through to better communication. It is not limited to people who are married, but can help in any close relationship. It is about finding common ground and respecting individual difference, enabling better choices to be made and helping people feel more comfortable about their way forward, whatever that might be.
MBCT has been used successfully with people experiencing depression and a range of emotionally stressful situations. It helps us to relate differently to our negative thoughts and feelings. Mindfulness encourages us to develop our willingness to experience life, and our capacity to engage with things that are difficult. It can give us the courage to allow distressing moods, emotions, thoughts and sensations to come and go, without using up our energy to battle against them.
Exploring difficult situations in our lives, with others who share some similar experiences. It can initially be very challenging to be in the group situation as we may already be struggling with feelings of alienation from others or the opposite, feeling too dependent. However, as it is often our experience of the family or social group which has created these difficulties, it is in a group that we may best find a new way of being with others.
Is a highly positive and practical integrative therapeutic approach. Broadly, Gesalt practioners help people to focus on their immediate thoughts, feelings and behaviour and to better understand the way they relate to others. This increased awareness can help people to find a new perspective, see the bigger picture and start to effect changes.
As a BACP accredited counselling service we take our duty of care to clients and to our counsellors or psychotherapists, seriously.
We support the work of our qualified and experienced therapists through small regular supervision groups.
To maintain standards within the organisation, senior clinicians with qualifications in supervision monitor and input into the work of all our counsellors.
75% of our counsellors are fully trained and registered with a recognised regulatory body with many accredited or actively working towards their accreditation, mainly with BACP, some with BATT.
Clinical placements
If we feel experience and previous work provides appropriate skills, we offer clinical placements to people in their final year of a new training. We are especially keen to provide a safe and professional route for mature trainees.
Most therapists will, at some point, return to training to build their skills. MCS encourages this through effective supervision and can sometimes offer financial support to extend the services offered.
Clinical placements are voluntary and help us offer our service at a cost matched to peoples circumstances.
Our therapists, whatever their level of experience, are committed to their own development which we facilitate, providing opportunities for training and continuing professional development (CPD) within the organisation.
Therapists working for MCS also undertake external training to develop further areas of expertise in their work with MCS and where appropriate, even offer training on their area of expertise, to others in the organisation.
Occasionally a client is asked if they are willing for us to talk about their situation and therapy with us anonymously with others in a training organisation to help the therapist progress in their studies. There is never any obligation to agree to this and the counsellor will always explain what this would involve beforehand.
A counsellor who left for personal reasons gave us this feedback...
"I have felt very supported working as a counsellor at Marches. There is a warm and friendly administration team who were so helpful when I started working there - always available to answer questions.
The group supervision provided is invaluable and I have had the
opportunity to meet other therapists which has really enriched my experience and helped me increase my professional network. There is a real feeling of community and support."
The statements below are from some of the people who’ve finished their therapy with us.
Available M-F during daytime, in person or online.
There is also some evening & weekend availability.

Closing date: 16th March 2026 Interviews: 23rd March 2026 Job title: Development and

Our next Reflective Practice Group for counsellors and psychotherapists is on Weds 4th March

To prove therapy isn’t just for females we looked at the gender of our